逐章逐条学条例

您当前位置: 首页 - 湖理清风 - 逐章逐条学条例 - 正文

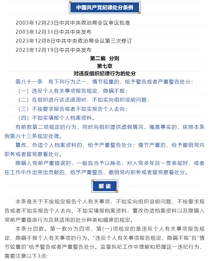
学习《中国共产党纪律处分条例》(四十六)

文章来源:内蒙古司法厅    发布时间:2024-06-19   浏览次数:

版权所有  江南手机站登录入口纪委办     地址:湖南省岳阳市岳阳楼区湘北大道439号江南手机站登录入口纪检监察处
邮编:414006   电话:0730-8640142     Email:jw@hnist.edu.cn